Penubuhan Parti Komunis Malaya

Penubuhan parti komunis malaya pkm pkm sebelum perangan dunia kedua 1.
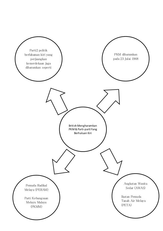
Penubuhan parti komunis malaya. Menggalakkan kegiatan sabotaj mogok dan tunjuk perasaan membantah kenaikan cukai. Ketika kedatangan jepun pkm membentuk malayan people s anti japanese army mpaja untuk berperang dengan mereka. Perkembangan pkm 1930 1941 pkm telah diarah untuk menyelia gerakan komunis di thailand dan indonesia selain menumpukan kegiatannya di semenanjung tanah melayu. Pkm cuba bertapak di sarawak tetapi gagal.
Di bawah pkm. Pkm melatih ramai kader menyusup masuk ke dalam kesatuan sekerja. Pkm ditubuhkan pada tahun 1930. Tubuhkan republik komunis malaya 1930 pkm ditubuhkan 1935 kegiatan pkm semakin agresif cuba bertapak di sarawak tetapi gagal 1935.
Penubuhan parti komunis malaya. Hasilnya pada 6 april 1930 satu persidangan komunis telah diadakan di singapura dan hasilnya lahirlah parti komunis malaya pkm yang beribu pejabat di singapura. Matlamat utama perjuangan pkm ialah untuk menguasai tanah melayu dengan menjadikannya sebagai republik rakyat malaya. Parti komunis malaya pkm 1 0.
A bertujuan untuk menubuhkan kerajaan republik komunis malaya. Kader anggota baru pkm yang dilatih untuk menjadi penyokong yang taat setia. Lancarkan mogok dan sabotaj mogok paling hebat di lombong arang batu di batu arang selangor 6000 org buruh mogok 300 polis untuk tamatkan pemimpin terlibat hantar balik china kader. Itu mendorong kepada penubuhan sebuah pertubuhan komunis yang dikenali sebagai parti komunis malaya pkm padaapril1930.
Bapa revolusi vietnam ho chi minh hadir sebagai wakil communist international comintern. Penubuhan parti komunis malaya 1. Penubuhan parti komunis malaya pkm adalah sebahagian daripada gerakan komunisme antarabangsa yang menakluki dunia melalui revolusi. Penubuhan parti komunis malaya.
Tujuan penubuhan pkm ialah membentuk sebuah republik komunis malaya. B perluasan pengaruh pkm dengan melatih kader dan menyusup masuk ke dalam kesatuan sekerja. Ramai kader yang dilantik oleh pkm menyusup masuk ke dalam kesatuan kesatuan sekerja. Sejak itu gerakan komunis di negeri negeri melayu menjadi semakin teratur dan rancak.
Malayan communist party atau singkatannya pkm ialah sebuah pertubuhan yang diasaskan di tanah melayu sekarang malaysia pada tahun 1930 pertubuhan ini menentang penjajahan british yang ketika itu sedang memerintah tanah melayu. Pada tahun 1935 kegiatan pkm menjadi. C pkm semakin agresif pada tahun 1935. Parti komunis malaya pkm telah ditubuhkan di kuala pilah negeri sembilan pada tahun 1930.
Parti komunis malaya b inggeris. Penubuhan parti komunis malaya pkm. Pemikir pemikir awal komunis melihat dunia timur sebagai sumber simpanan yang besar untuk melancarkan revolusi komunis sedunia. Penubuhan parti komunis malaya tujuan.
Pada tahun 1927 dan 1928 lima wakil penting parti komunis china pkc sampai ke.